近日
西安市人民政府网站发布
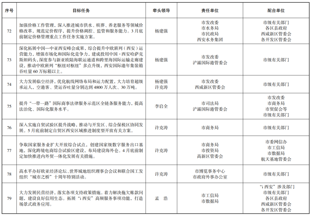
西安市人民政府办公厅 关于印发2025年市政府重点工作分工方案的通知
内容如下

各区、县人民政府,市人民政府各工作部门、各直属机构:
《2025年市政府重点工作分工方案》已经市政府同意,现印发给你们,请认真抓好贯彻落实。
做好今年政府工作,要认真落实省委十四届七次全会暨省委经济工作会议和市委十四届八次全会精神,聚力打好“八场硬仗”,以“深化六个改革”为牵引,围绕“十一个更大力度”统筹推进年度各项重点工作,确保完成全年经济社会发展目标任务。各区县政府、西咸新区管委会、各开发区管委会和市级各部门要坚定不移盯着项目干、围着企业转,紧抓快干靠前发力;要按照具体化、清单化、责任化、项目化要求,细化落实举措,形成可操作可落实的方案举措,确保工作取得实效;要坚持市级统筹、部门协同、市区联动,形成工作合力,压实主体责任,确保各项任务有序推进、按时完成。
市考核办、市政府督查室要坚持督帮结合,一体实施督查考核,确保年度经济社会发展各项目标任务高质量完成。
西安市人民政府办公厅
2025年4月1日
2025年市政府重点工作分工方案



































